当前位置: 首页 -> 综合新闻 -> 理工要闻 -> 正文
理工要闻
天理学子在第十七届“挑战杯”竞赛“揭榜挂帅”专项赛中喜获佳绩
2021-09-28

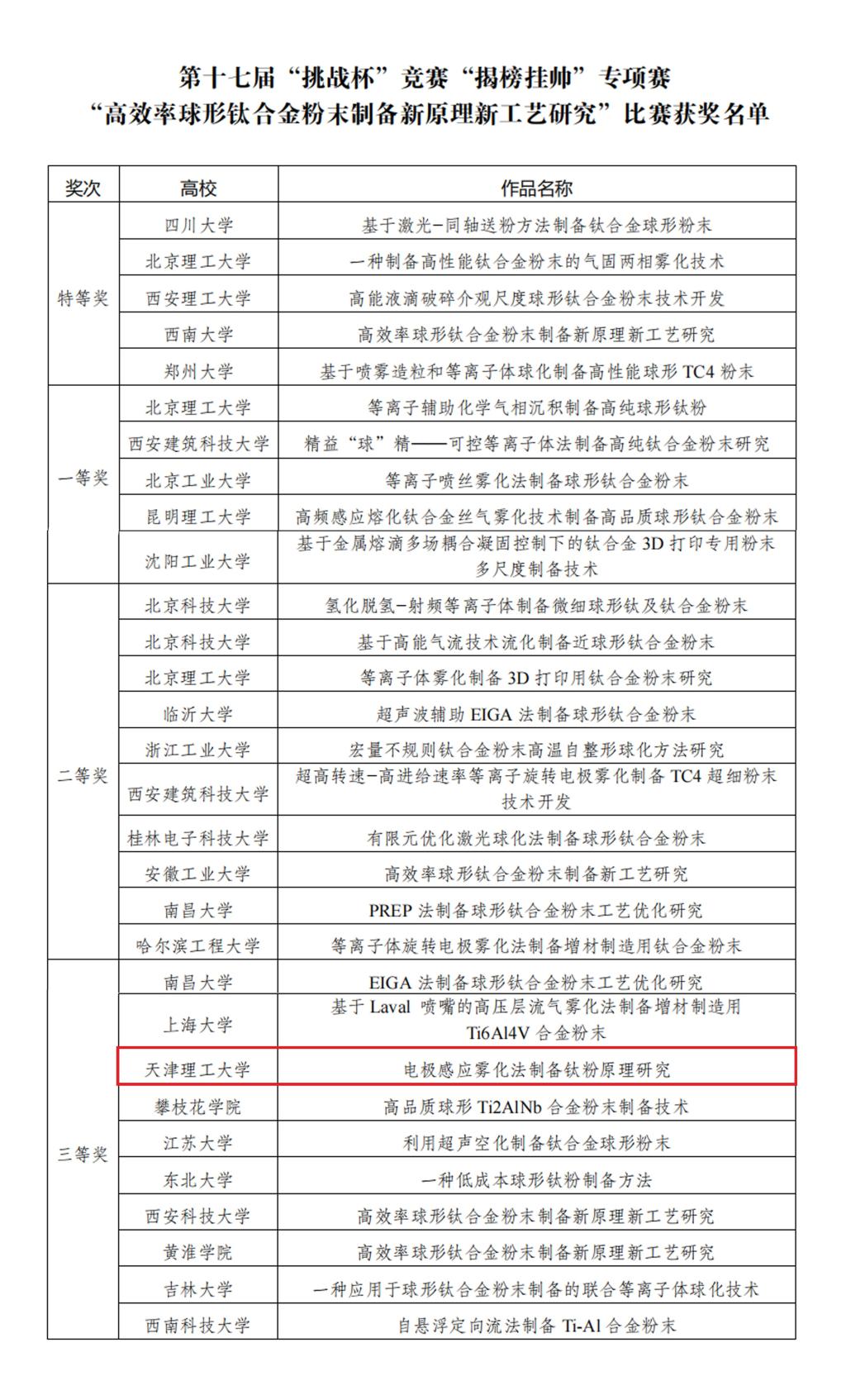
由攀钢集团研究院有限公司、共青团四川省委组织的第十七届“挑战杯”竞赛“揭榜挂帅”专项赛“高效率球形钛合金粉末制备新原理新工艺研究”比赛,经该选题评审委员会资格审查、初审、复审,由我校材料科学与工程学院田银宝老师指导的参赛作品《电极感应雾化法制备钛粉原理研究》荣获全国三等奖。



今年4月,第十七届“挑战杯”全国大学生课外学术科技作品竞赛组委会发布专项赛通知,我校积极组织师生团队报名参赛,参赛作品经过专家组评审进入决赛,最终荣获全国三等奖。获奖项目对电极感应雾化法制备冶金粉末的生产工艺进行了改进,可以有效提高粉末质量,并降低生产成本。



第十七届“挑战杯”竞赛“揭榜挂帅”专项赛是由共青团中央等部门主办,为贯彻落实习近平总书记“把需要的关键核心技术张出榜来,英雄不论出处,谁有本事谁就揭榜”的重要指示精神而特别设置的专项赛事,秉承“以国家重大需求为导向、以竞争协同机制为手段、以解决实际问题为目标”的思路,聚焦“卡脖子”技术,聚天下英才而用之,以“政企发榜、竞争揭榜、开榜签约”的方式,由政府、企业提需求出选题,面向高校广发“英雄帖”,师生团队打擂揭榜。


据悉,学校始终鼓励师生打好关键核心技术攻坚战,坚持团队合作、协同创新、敢于亮剑、攻坚克难,矢志科技自立自强,促进大学生科技创新成果向现实生产力转化,为建成社会主义现代化强国贡献青春创新力量。